刑事案件中的被害人需要请律师吗?遭遇侵害后如何有效维权?
作为一名资深律师,我经常遇到这样的问题:在刑事案件中,被害人到底需不需要请律师?很多人觉得,刑事案件是检察院和公安机关的事,被害人只要等着结果就行了,但事实真的如此吗?我就用口语化的方式,和大家聊聊这...
“工伤”这两个字,听着就沉甸甸的,它关系到咱们劳动者的身体健康,更关系到后续的生活保障,今天我就来给大家好好掰扯掰扯,万一不幸遇上工伤,到底谁说了算?咱们又能拿到多少赔偿?
什么是工伤?谁说了算?

咱们得明白,不是在工作的时候磕了碰了都叫工伤,工伤,简单说,就是因为工作原因受到事故伤害或者患职业病,这里面有几个关键点:“工作时间”、“工作场所”、“工作原因”,这三个是核心要素,法律也规定了一些特殊情况,比如上下班途中非本人主要责任的交通事故,也算工伤。
那到底算不算工伤,谁说了算呢?可不是老板说了算,也不是咱们自己觉得是就是。法定的工伤认定权在咱们当地的人力资源和社会保障局(也就是以前说的劳动局)。他们会根据你提供的材料,比如劳动合同、医院证明、事故经过说明等等,来进行调查核实,最后给出《工伤认定决定书》,这个决定书才是“圣旨”,是后续一切赔偿的基础。
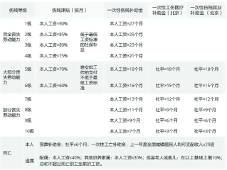
一旦认定为工伤,能拿到哪些赔偿?
如果人社局认定为工伤了,那咱们就能依法享受工伤保险待遇,具体能赔多少钱,这可不是一个固定数字,得看工伤的严重程度、你的工资水平,还有当地的政策,主要有这么几块:
这里要特别提醒一句,如果单位没有给你缴纳工伤保险,那上述所有费用,都得由用人单位来承担!入职先问社保,这是对自己最基本的保障。
以案说法:
咱们来举个例子,让大家更直观。
案例:老王是一家建筑公司的木工,在一次搭设脚手架时,不小心踩空摔了下来,导致右腿骨折。
这个例子里,如果公司当初没有给老王交社保,那所有的赔偿,包括一次性伤残补助金、医疗补助金等,都得公司自己掏腰包,数额可不小,千万别轻信老板“私了”的口头承诺,走法定程序,才能确保自己的最大权益。
法条链接:
咱们老百姓维权,得知道法律依据在哪,关于工伤,最主要的法律就是《工伤保险条例》。
《工伤保险条例》第十四条:职工有下列情形之一的,应当认定为工伤: (一)在工作时间和工作场所内,因工作原因受到事故伤害的; (二)工作时间前后在工作场所内,从事与工作有关的预备性或者收尾性工作受到事故伤害的; (三)在工作时间和工作场所内,因履行工作职责受到暴力等意外伤害的; (四)患职业病的; (五)因工外出期间,由于工作原因受到伤害或者发生事故下落不明的; (六)在上下班途中,受到非本人主要责任的交通事故或者城市轨道交通、客运轮渡、火车事故伤害的; (七)法律、行政法规规定应当认定为工伤的其他情形。
《工伤保险条例》第十五条:职工有下列情形之一的,视同工伤: (一)在工作时间和工作岗位,突发疾病死亡或者在48小时之内经抢救无效死亡的; (二)在抢险救灾等维护国家利益、公共利益活动中受到伤害的; (三)职工原在军队服役,因战、因公负伤致残,已取得革命伤残军人证,到用人单位后旧伤复发的。
《工伤保险条例》第三十条至第三十七条:详细规定了工伤医疗待遇、停工留薪期待遇、护理费、一次性伤残补助金、伤残津贴、一次性工伤医疗补助金和一次性伤残就业补助金等具体内容和标准,第三十三条就是关于停工留薪期的规定,第三十七条是关于十级伤残待遇的规定。
大家可以重点看看第十四条工伤认定的情形,以及第三十条开始的待遇规定。
律师总结:
好了,关于工伤的核心问题,咱们就聊到这里,我再给大家总结几点关键提示:
法律是咱们劳动者最坚实的后盾,希望大家都平平安安工作,但万一遇到工伤,也请勇敢地拿起法律武器,维护好自己的合法权益!
今天就分享到这里,希望对大家有帮助,如果您在工伤维权过程中遇到具体问题,欢迎随时咨询专业律师,咱们下期再见!
出了工伤谁说了算?能赔多少钱?一文说清!,本文为公平法务网原创,未经授权禁止转载,个案情况不同,建议咨询专业律师制定方案。“工伤”这两个字,听着就沉甸甸的,它关系到咱们劳动者的身体健康,更关系到后续的生活保障,今天我就来给大家好好掰...
点击复制推广网址:
下载海报: