好嘞,各位朋友,我是你们的老朋友王律师。生活中难免磕磕碰碰,但有时候一时冲动,可能就从小摩擦变成了大麻烦。今天咱们就来聊聊一个大家可能听说过,但不一定完全明白的话题,轻伤一级会怎么判?能缓刑吗?
轻伤一级会怎么判?能缓刑吗? 大家伙儿请注意,一旦伤情鉴定结果出来是“轻伤一级”,这事儿可就不是简单赔钱道歉就能完事儿的了,它已经跨过了治安案件的门槛,踏入了刑事案件的范畴,也就是说,动手的一方,很...
大家好,我是你们的朋友,一名执业多年的律师,今天咱们来聊个挺接地气,但也挺严肃的话题——“轻伤二级”,生活中,难免磕磕碰碰,有时候一时冲动,推搡几下,拳头没控制住,就可能造成伤害,一旦鉴定结果出来是“轻伤二级”,那性质就变了,这可不是赔钱道歉就能轻易了结的事儿,很可能要负刑事责任。
咱们得明白,“轻伤二级”是个什么概念,这是《人体损伤程度鉴定标准》里的一个等级,比“轻微伤”重,比“轻伤一级”轻,但已经达到了《刑法》里“故意伤害罪”的立案标准,也就是说,造成他人轻伤二级,就可能构成刑事犯罪了。

轻伤二级到底会怎么判刑呢?
根据咱们国家《刑法》第二百三十四条的规定,故意伤害他人身体的,处三年以下有期徒刑、拘役或者管制,犯前款罪,致人重伤的,处三年以上十年以下有期徒刑;致人死亡或者以特别残忍手段致人重伤造成严重残疾的,处十年以上有期徒刑、无期徒刑或者死刑,本法另有规定的,依照规定。
故意伤害致人轻伤二级的,一般会在“三年以下有期徒刑、拘役或者管制”这个量刑区间内进行处罚。这是一个大的原则。
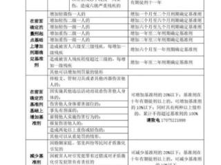
请注意,这只是一个基础刑,具体判多久,法官会综合考虑很多因素,比如说:
同样是轻伤二级,不同的案情,判刑结果可能会差很多,有的人可能就判个几个月拘役,甚至管制,有的人可能就接近三年有期徒刑。
那能不能判缓刑呢?这也是大家非常关心的问题。
缓刑,简单说就是不用实际关押,在社区接受矫正,如果在考验期内表现好,没有再犯新罪,原判刑罚就不再执行,对于“轻伤二级”案件,如果情节不是特别恶劣,犯罪嫌疑人又有悔罪表现,积极赔偿并取得被害人谅解,没有再犯罪的危险,宣告缓刑对所居住社区也没有重大不良影响,那么判缓刑的可能性是非常大的。
特别是那种因为民间纠纷引起的,双方都有一定过错,事后能达成和解的,法院通常也倾向于从宽处理,适用缓刑,以化解矛盾,修复社会关系。
以案说法:
咱们来举个例子,更直观一些。
小王和小李是邻居,因为楼道堆放杂物的问题发生了口角,越吵越凶,最后动起了手,小王一时激动,一拳打在了小李的鼻子上,造成小李鼻骨骨折,经鉴定为轻伤二级。
案发后,小王也很后悔,主动报了警,到案后如实供述了事情经过,他的家人积极联系小李,赔礼道歉,承担了小李所有的医药费、误工费等损失,总共赔偿了5万块钱,小李也出具了书面的谅解书,表示不再追究小王的刑事责任。
法院审理后认为,小王的行为构成故意伤害罪,鉴于其犯罪情节较轻,有自首情节,积极赔偿并取得被害人谅解,确有悔罪表现,对其适用缓刑确实不致再危害社会,最终判决小王有期徒刑六个月,缓刑一年。
这个案例里,小王虽然造成了轻伤二级,但由于他事后处理得当,积极弥补,最终争取到了缓刑,没有实际坐牢。
相反,如果小王打了人之后,态度恶劣,拒不赔偿,也没有任何悔罪表现,那法院可能就会判实刑了,比如判他一年有期徒刑,那他就得实实在在去监狱服刑了。
法条链接:
《中华人民共和国刑法》第二百三十四条【故意伤害罪】故意伤害他人身体的,处三年以下有期徒刑、拘役或者管制。 犯前款罪,致人重伤的,处三年以上十年以下有期徒刑;致人死亡或者以特别残忍手段致人重伤造成严重残疾的,处十年以上有期徒刑、无期徒刑或者死刑,本法另有规定的,依照规定。
《中华人民共和国刑法》第七十二条【适用条件】对于被判处拘役、三年以下有期徒刑的犯罪分子,同时符合下列条件的,可以宣告缓刑,对其中不满十八周岁的人、怀孕的妇女和已满七十五周岁的人,应当宣告缓刑: (一)犯罪情节较轻; (二)有悔罪表现; (三)没有再犯罪的危险; (四)宣告缓刑对所居住社区没有重大不良影响。 宣告缓刑,可以根据犯罪情况,同时禁止犯罪分子在缓刑考验期限内从事特定活动,进入特定区域、场所,接触特定的人。 被宣告缓刑的犯罪分子,如果被判处附加刑,附加刑仍须执行。
《中华人民共和国刑事诉讼法》第十五条【认罪认罚从宽制度】犯罪嫌疑人、被告人自愿如实供述自己的罪行,承认指控的犯罪事实,愿意接受处罚的,可以依法从宽处理。
律师总结:
一旦造成他人轻伤二级,就已经触犯了刑法,构成了故意伤害罪,面临的是“三年以下有期徒刑、拘役或者管制”的刑事处罚。
但这并不意味着一定会坐牢。关键在于案发后的态度和行动:是否积极赔偿、是否取得被害人谅解、是否有悔罪表现。这些因素直接影响着最终的判决结果,尤其是对争取缓刑至关重要。
我常说,冲动是魔鬼,日常生活中,遇到矛盾纠纷,一定要冷静处理,千万别动手,一旦造成伤害,后悔就晚了,如果真的不小心发生了这样的事情,也不要慌,更不要逃避,要勇于承担责任,积极与对方沟通,争取对方的谅解,这才是对自己最有利的做法。
每个案子都有其特殊性,具体怎么判,还得结合案件的详细情况来分析,如果不幸遇到这类事情,最好还是第一时间咨询专业的律师,让律师帮你分析案情,制定最合适的应对策略,最大限度地维护你的合法权益。
希望今天的分享能帮到大家,法律是底线,也是行为的标尺,退一步海阔天空,千万不要因为一时之气,让自己抱憾终身。
大家好,我是你们的朋友,一名执业多年的律师,今天咱们来聊个挺接地气,但也挺严肃的话题——“轻伤二级”,生活中,...
点击复制推广网址:
下载海报: