轻伤害二级摊上了?一般会怎么判?能争取不坐牢吗?
生活中,难免磕磕碰碰,有时候火气一上来,可能就动了手,但咱们得知道,拳头底下出的可能不只是伤痛,还有法律责任,今天咱们就聚焦“轻伤害二级”这个事儿,给大伙儿掰扯清楚。 啥是“轻伤害二级”呢?简单说,...
生活中,谁都难免遇到点磕磕碰碰,有时候火气一上来,推搡几下、动了手,结果对方伤了,一鉴定,“轻伤害二级”,这时候,不少人就慌了神:“完了,我这是不是要坐牢了?”
咱得明白,“轻伤害二级”是个啥概念,这可不是咱老百姓嘴里随便说的“伤得不轻”,它是一个非常具体的法医学鉴定结论,是由专门的司法鉴定机构根据《人体损伤程度鉴定标准》作出的,简单说,就是伤害的程度已经达到了刑法要管的范畴,但又没到“重伤”那么严重。

一旦构成“轻伤害二级”,涉及的罪名通常是《刑法》里的“故意伤害罪”。
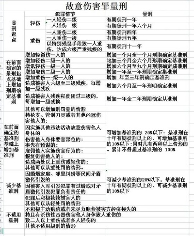
那到底会怎么判刑呢?
根据咱们国家《刑法》第二百三十四条的规定,故意伤害他人身体的,处三年以下有期徒刑、拘役或者管制,犯前款罪,致人重伤的,处三年以上十年以下有期徒刑;……(后面是更严重的情形,咱今天主要说轻伤二级)。
划重点:“三年以下有期徒刑、拘役或者管制”,这是一个量刑幅度,也就是说,理论上讲,轻伤害二级,最高能判到三年有期徒刑,最低呢,可能是管制,甚至在某些情况下,还可能争取到不起诉或者缓刑,也就是大家常说的“不坐牢”。
听到这儿,您可能会问:“那到底啥时候会重判,啥时候又能争取不坐牢呢?”
这就涉及到“量刑情节”了,法官会综合考虑很多因素:
轻伤害二级,不是说一上来就肯定要关进去,它有一个比较大的裁量空间。
以案说法:
给大家举个我亲自办过的小例子,化名小张吧,小张和邻居因为停车位的事儿吵了起来,越吵越凶,最后动了手,小张一拳打在了邻居老李的眼眶上,导致老李眼眶骨折,后来法医鉴定,老李的伤情构成了“轻伤害二级”,老李报了警,小张被公安机关刑事拘留了。
小张的家人找到我之后,我首先建议他们,一定要积极和老李沟通,诚恳道歉,主动赔偿老李的医药费、误工费等损失,一开始老李很生气,不愿意和解,我们就多次上门,耐心做工作,小张在看守所里也写了悔过书,老李被小张家人的诚意打动了,双方达成了和解协议,小张家人赔偿了老李一笔钱,老李也出具了《谅解书》,表示不再追究小张的刑事责任。
之后,我们向检察院提出了“不起诉”的法律意见,检察院审查后认为,小张的行为虽然构成了故意伤害罪,但情节较轻,且具有自首(小张到案后如实供述)、积极赔偿损失并取得被害人谅解、系初犯偶犯等多个从轻、减轻处罚情节,检察院对小张作出了不起诉的决定,小张重获自由,也深刻吸取了教训。
这个案子就说明,轻伤害二级,通过积极的努力,是完全有可能争取到比较理想的结果的,比如不起诉,或者即使起诉了,法院也可能判缓刑,不用实际服刑。
法条链接:
咱们来看看相关的法律规定,心里更有底:
《中华人民共和国刑法》第二百三十四条【故意伤害罪】故意伤害他人身体的,处三年以下有期徒刑、拘役或者管制。 犯前款罪,致人重伤的,处三年以上十年以下有期徒刑;致人死亡或者以特别残忍手段致人重伤造成严重残疾的,处十年以上有期徒刑、无期徒刑或者死刑,本法另有规定的,依照规定。
《中华人民共和国刑事诉讼法》第二百八十八条至第二百九十条【当事人和解的公诉案件诉讼程序】(这部分主要规定了,对于因民间纠纷引起,涉嫌刑法分则第四章、第五章规定的犯罪案件,可能判处三年有期徒刑以下刑罚的;以及除渎职犯罪以外的可能判处七年有期徒刑以下刑罚的过失犯罪案件,犯罪嫌疑人、被告人真诚悔罪,通过向被害人赔偿损失、赔礼道歉等方式获得被害人谅解,被害人自愿和解的,双方当事人可以和解,对于达成和解协议的案件,公安机关可以向人民检察院提出从宽处理的建议,人民检察院可以向人民法院提出从宽处罚的建议;对于犯罪情节轻微,不需要判处刑罚的,可以作出不起诉的决定,人民法院可以依法对被告人从宽处罚。)
简单说,就是轻伤害二级这种案子,如果能和被害人达成和解,取得谅解,是非常有利于争取从宽处理的。
律师总结:
各位朋友,一旦不小心因为冲突导致了他人轻伤害二级,记住以下几点:
轻伤害二级,量刑幅度在三年以下有期徒刑、拘役或者管制,但通过积极赔偿、取得谅解、认罪认罚等一系列努力,是完全有可能争取到缓刑,甚至不起诉的,千万不要以为打了人赔点钱就完事,也不要觉得一旦鉴定为轻伤二级就天塌下来了,具体案件具体分析,积极面对,才是正道。
最后还是那句老话:忍一时风平浪静,退一步海阔天空,遇事冷静,别冲动,否则打赢了坐牢,打输了住院,实在不值当!
希望今天的分享对大家有帮助,有法律问题,随时咨询专业律师。
轻伤害二级,到底会怎么判刑?能争取不坐牢吗?,本文为公平法务网原创,未经授权禁止转载,个案情况不同,建议咨询专业律师制定方案。生活中,谁都难免遇到点磕磕碰碰,有时候火气一上来,推搡几下、动了手,结果对方伤了,一鉴定,“轻伤害二级”,这时...
点击复制推广网址:
下载海报: