微信钱包突然被冻结?别慌!3步教你快速解冻,避免踩坑!
早上买杯咖啡,扫码付款时弹出一行冷冰冰的提示——“该账户存在风险,暂时无法使用”?再点开微信钱包,余额清清楚楚,可就是动不了,那一刻,心都凉了半截。 别急,我不是来吓唬你的,作为一名处理过上百起网络...
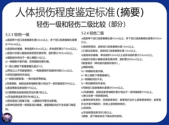
大伙儿可能都听说过,打架了、出意外了,有时候会涉及到一个“伤情鉴定”,这里面,“轻伤”这个词儿出镜率还挺高,因为一旦鉴定为轻伤,那性质可能就变了,对方可能要负刑事责任,赔钱也可能更多,所以啊,就有人动起了歪心思:“哎,这轻伤鉴定,能不能‘操作’一下?让它‘严重’一点?”
我得明确告诉大家:千万别这么想,更别这么干!这可不是闹着玩的,后果可能比你想象的严重得多!

咱们先说说,为啥有人想“作假”呢?无非就是想多要点赔偿,或者想让对方“进去”蹲几天,出口气,这种心情能理解,但采取不正当手段,那就是“饮鸩止渴”了。
那有人会问,这鉴定过程中,到底有没有可能“作假”呢?我不否认,现实中可能存在极个别不守规矩的人,或者有人想通过一些旁门左道来钻空子,是不是可以跟医生“通融通融”?或者自己故意把伤口弄重点?甚至找人伪造个诊断证明?
我跟你说,这些所谓的“捷径”,其实都是“死胡同”!
现在的伤情鉴定,尤其是法医鉴定,是非常严谨的,它有一套严格的标准和流程,不是某一个人说了算,医生看病可能有主观判断,但法医鉴定更多的是依据客观的检查结果,比如X光片、CT片、病历记录,还有对伤口的直接检查,很多地方的鉴定机构都是随机指派的,不是你想选哪家就哪家。
你想自己“加料”?比如故意延迟治疗让伤口恶化,或者偷偷弄点新伤?这都很容易被经验丰富的法医看出来,伤口的新旧程度、愈合情况,都有科学依据的。
还有人想铤而走险,去伪造医院的诊断证明、CT报告啥的,现在医院的信息化程度多高啊,这些东西都是有据可查的,想伪造太难了,而且一旦被发现,那性质就完全变了。
最重要的是,作假的后果,你真的承担得起吗?
你以为最多就是鉴定结果不被采纳?太天真了!
咱们国家法律对证据的真实性要求非常高,尤其是刑事案件中的伤情鉴定,更是慎之又慎,鉴定机构和鉴定人都是要承担法律责任的,谁会为了你这点事儿砸自己饭碗,甚至去坐牢呢?
所以啊,千万别抱侥幸心理,觉得自己“聪明”,能钻空子,到头来,很可能是“偷鸡不成蚀把米”,本来可能没多大事,结果因为自己的“小聪明”,把自己给“作”进去了,那可就真是悔之晚矣!
以案说法:
给大伙儿说个真实的案例,就叫他“张三”吧,张三跟邻居李四因为一点鸡毛蒜皮的小事吵了起来,最后动了手,俩人都有皮外伤,但都不重,张三心里气不过,觉得自己吃了亏,就想让李四“付出代价”。
张三托了个“朋友”,想办法弄了份“轻伤”的鉴定报告,然后拿着这份报告去派出所报案,要求追究李四的刑事责任,派出所一看是轻伤,就立案侦查了。
结果呢?李四觉得冤枉啊,自己明明没下那么重的手,警方在调查过程中,也发现张三的伤情描述和医院的原始记录对不太上,疑点重重,最后一深入调查,张三作假的事儿就败露了,那份所谓的“轻伤鉴定”是他串通了一个没有资质的“黑医生”伪造的。
张三的“轻伤”鉴定被撤销,他不仅没拿到赔偿,反而因为涉嫌“诬告陷害罪”被抓了起来,本来就是个邻里纠纷,赔点医药费道个歉可能就完了,结果张三非要耍小聪明,最后把自己送进了看守所,真是应了那句“聪明反被聪明误”。
法条链接:
律师总结:
各位朋友,今天说了这么多,核心就一个:伤情鉴定是严肃的法律程序,容不得半点虚假。
法律的眼睛是雪亮的,任何试图挑战法律底线的行为,最终都只会害了自己,千万别因小失大,一时糊涂,抱憾终身!
好了,今天就聊到这儿,希望对大家有帮助,咱们下期再见!
轻伤鉴定能作假吗?小心聪明反被聪明误!,本文为公平法务网原创,未经授权禁止转载,个案情况不同,建议咨询专业律师制定方案。大伙儿可能都听说过,打架了、出意外了,有时候会涉及到一个“伤情鉴定”,这里面,“轻伤”这个词儿出镜率还挺高,因...
点击复制推广网址:
下载海报: